Page 29 sur 53
Re: Tous les capteurs reliés au RPI par Wifi avec module ESP
Posté : sam. 16 mai 2015 13:42
par Jean-Marie
Voici le schéma corrigé:

- 25.GIF (5.21 Kio) Vu 6772 fois
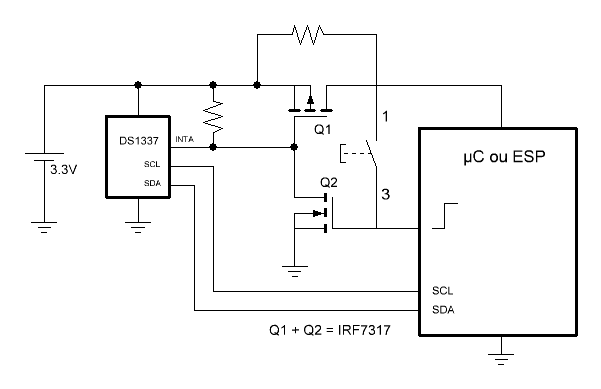
SMBA, si tu sais manipuler LTspice, tu pourrais peut-être aussi tester le schéma suivant qui ne fait appel qu'à un seul MOSFET:

- 68.JPG (20.4 Kio) Vu 6772 fois
Re: Tous les capteurs reliés au RPI par Wifi avec module ESP
Posté : sam. 16 mai 2015 21:31
par guillaume9344
Un truc tout con avec les mos fet, il faut mètre une résistance de faible valeur sur la gate (environ 30 40 homs), la gate d'un mosfet est assimilable à un condensateur , donc quand il est déchargé c'est un cour-circuit , la résistance limite l'appel de courant à ce moment là.
Pour tout alimenter en 3.3v , est il possible d'abaisser le 5v du programmateur vers du 3.3v? l' atmega est surement 5v tolérant quand il est alimenté en 3.3v et je pense que le programmateur devrai accepter un niveau haut en provenance de l 'atemega en 3.3v.
Re: Tous les capteurs reliés au RPI par Wifi avec module ESP
Posté : sam. 16 mai 2015 22:55
par Jean-Marie
Tu as raison, Guillaume. Je vais prévoir des résistances dans le circuit des gates.
Pour la question de la tension, mon programmateur AVRisp mkII transmet directement le courant de l'USB à l'Atmega et l'alimente par la même occasion.
Actuellement, on trouve des clones de l'USBasp avec sélection du voltage entre 5V et 3.3V. J'en ai commandé un mais c'est minimum 3 semaines de délai.
Une autre solution est de programmer par Rx/Tx et d'utiliser pour l'Atmega une alimentation de 3.3V indépendante de l'USB.
Re: Tous les capteurs reliés au RPI par Wifi avec module ESP
Posté : dim. 17 mai 2015 18:47
par smba38
Bonsoir,
Je me suis lancé sur LTSpice.
c'est pas si simple.
Je ne suis pas arrivé à faire fonctionner Q2 pour l'instant, il n'est pas branché.

- ltspice irf7313p.JPG (95.59 Kio) Vu 6752 fois
v[n003]= tension sur la gate (le DS1337 est simulé par une source de voltage pulsée au début la tension est = +3.3V)
V[n002]= tension sur le drain.
Le DS1337 consomme presque rien 330ua quand v[n003]=tension sur la gate= 0V
Je n'ai pas trouvé de composant bouton par défaut.
Jean-Marie indique moi les valeurs de tes résistances.
A+
SMBA38
Re: Tous les capteurs reliés au RPI par Wifi avec module ESP
Posté : lun. 18 mai 2015 10:54
par Jean-Marie
Hello SMBA
Je ne pense pas que LTspice aide beaucoup dans la compréhension du fonctionnement du schéma car la logique est très simple.
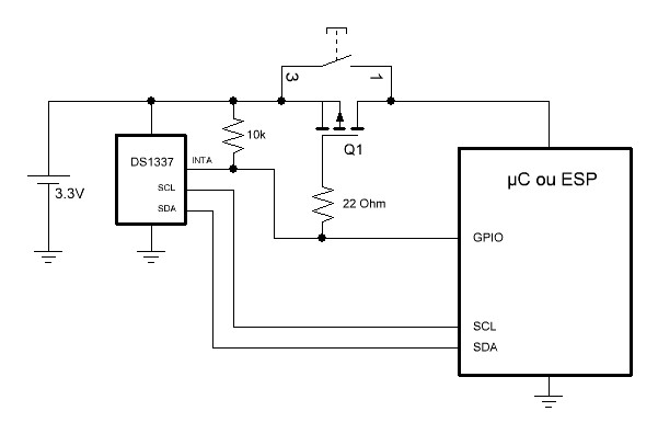
J'ai encore modifié un peu le schéma pour éliminer toute possibilité de court-circuit.
Voici la dernière mouture qui devrait être la bonne:

- 69.JPG (21.24 Kio) Vu 6743 fois
De cette manière le bouton-poussoir court-circuite directement le MOSFET. Le µC ou l'ESP boote et force immédiatement le GPIO à zéro, ce qui rend le MOSFET passant et maintient l'alimentation lorsque le bouton-poussoir est relâché. GPIO n'entre jamais en conflit avec INTA car INTA est soit flottant (maintenu haut par la R de 10k), soit forcé à zéro. Après avoir forcé GPIO à zéro, le µC et l'ESP continuent leur tâche : lire le ou les capteurs, envoyer et recevoir les données par wifi, mettre à jour l'alarme pour le prochain réveil, remettre A1F à zéro (ce qui rend INTA flottant au cas ou l'alimentation avait été déclenchée par une alarme) et remettre GPIO flottant, ce qui coupe l'alimentation.
Si le µC ou l'ESP veut savoir si l'alimentation a été déclenché par une alarme ou par le bouton-poussoir, il suffit le lire A1F avant de le remettre à Zéro. Si A1F est à 1, l'alimentation a été provoquée par l'alarme. Si A1F est à zéro, c'est le poussoir qui a mis en route.
Re: Tous les capteurs reliés au RPI par Wifi avec module ESP
Posté : lun. 18 mai 2015 11:17
par Jean-Marie
J'ai remonté une DS1337 sur un adaptateur pour breadboard et j'ai fait des essais d'alimentation de la DS1337 et du µC en 3,3V en prenant beaucoup de précautions pour la programmation du µC qui se fait en 5V.
Je confirme que lorsque l'alarme se déclenche, INTA passe au niveau bas jusqu'à ce que le registre de Status soit remis à zéro (A1F = 0). Le niveau zéro, appliqué à la base d'un NPN, éteint la led dans le montage suivant:

- 70.JPG (13.26 Kio) Vu 6740 fois
Re: Tous les capteurs reliés au RPI par Wifi avec module ESP
Posté : lun. 18 mai 2015 12:17
par Jean-Marie
Je ne suis pas expert dans le choix des transistors mais il me semble que le
IRLML6402 pourrait convenir comme P-Channel MOSFET.
En plus, il n'est pas cher : 2,27€ pour 50 pcs, envoi compris, chez AliExpress.
Re: Tous les capteurs reliés au RPI par Wifi avec module ESP
Posté : lun. 18 mai 2015 21:17
par guillaume9344
ça a l 'air bien , mais ça va être coton à souder si petit!!!!!
Re: Tous les capteurs reliés au RPI par Wifi avec module ESP
Posté : lun. 18 mai 2015 21:54
par Jean-Marie
Hello Guillaume

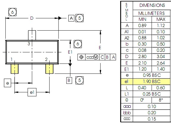
- 71.jpg (53.66 Kio) Vu 6728 fois
On voit que la distance entre les pins adjacentes est de 1,90 mm. Autrement dit, un boulevard !
Non je rigole. Mais j'ai l'aide d'une loupe binoculaire, d'une station de soudage à pointe fine et d'un fil de soudure d'un diamètre inférieur à 0,5mm. Cela aide énormément pour les soudures délicates.
Re: Tous les capteurs reliés au RPI par Wifi avec module ESP
Posté : mer. 20 mai 2015 14:11
par Jean-Marie
Voilà 2 jours que j'essaye de programmer mon Atmega328 avec un adaptateur USB-Série à base de CP2102 car il peut alimenter la cible en 3.3V alors que mon clone d'AVRISP mkII injecte du 5V.
Impossible d'utiliser le CP2102 alors qu'il fonctionnait avant !
En cherchant où j'aurais bien pu ranger mon deuxième convertisseur USB-Série, je tombe sur un USBasp que j'avais acheté il y a aussi pas mal de temps sur eBay. Et là, miracle ! je vois que cet USBasp est muni d'un cavalier qui permet de sélectionner 5V ou 3.3V pour la cible.
Du coup, l'essaye l'USBasp avec le logiciel AVRDUDESS et ..... ça marche du premier coup !
Pour ceux qui seraient intéressés, voici les paramètres de AVRDUDESS:

- AVRDUDESS + USBasp.jpg (129.92 Kio) Vu 6711 fois
Et voici ce qui s'affiche dans la fenêtre du bas:
Code : Tout sélectionner
avrdude.exe: set SCK frequency to 1500000 Hz
avrdude.exe: warning: cannot set sck period. please check for usbasp firmware update.
avrdude.exe: AVR device initialized and ready to accept instructions
Reading | ################################################## | 100% 0.02s
avrdude.exe: Device signature = 0x1e950f
avrdude.exe: NOTE: "flash" memory has been specified, an erase cycle will be performed
To disable this feature, specify the -D option.
avrdude.exe: erasing chip
avrdude.exe: set SCK frequency to 1500000 Hz
avrdude.exe: warning: cannot set sck period. please check for usbasp firmware update.
avrdude.exe: reading input file "D:\Mes Documents\Atmel Studio\6.2\Blink\Blink\Debug\GCC_Blink.hex"
avrdude.exe: input file D:\Mes Documents\Atmel Studio\6.2\Blink\Blink\Debug\GCC_Blink.hex auto detected as Intel Hex
avrdude.exe: writing flash (200 bytes):
Writing | ################################################## | 100% 0.16s
avrdude.exe: 200 bytes of flash written
avrdude.exe: verifying flash memory against D:\Mes Documents\Atmel Studio\6.2\Blink\Blink\Debug\GCC_Blink.hex:
avrdude.exe: load data flash data from input file D:\Mes Documents\Atmel Studio\6.2\Blink\Blink\Debug\GCC_Blink.hex:
avrdude.exe: input file D:\Mes Documents\Atmel Studio\6.2\Blink\Blink\Debug\GCC_Blink.hex auto detected as Intel Hex
avrdude.exe: input file D:\Mes Documents\Atmel Studio\6.2\Blink\Blink\Debug\GCC_Blink.hex contains 200 bytes
avrdude.exe: reading on-chip flash data:
Reading | ################################################## | 100% 0.13s
avrdude.exe: verifying ...
avrdude.exe: 200 bytes of flash verified
avrdude.exe done. Thank you.
Maintenant, je peux continuer mes expériences avec la DS1337 en espérant ne plus risquer de griller des chips.
.......Encore que des chips grillées, c'est délicieux comme apéritif !