Page 5 sur 5
Re: [RESOLU] Carte prototype
Posté : jeu. 16 juil. 2015 12:40
par vague nerd
Pour que ça soude bien, il faut que ta panne chauffe à la fois la pastille et le pin, et ensuite tu amène la soudure sur l'extrémité de la dite panne : elle doit s’étaler toute seule à la fois sur le pin et la pastille (surtout que les pastilles semblent pré-étamées).
C'est bien comme ça que je m'y prend, mais sur celles foirées, je n'ai pas mis assez de soudure, en fait.
Re: [RESOLU] Carte prototype
Posté : jeu. 16 juil. 2015 18:37
par vague nerd
J'ai repris les soudures de la prise, je vous montrerai ça.
Pour le montage sans portes non et en recto-verso, ça donne ça :

C'est déjà mieux.
A noter que les fils blanc sont a destinations des moteurs et doivent être amovibles.
Idem pour l'alimentation en provenance du bas, pour les piles.
Je pers beaucoup de place à gauche, mais il m'en faut pour les connecteurs d'un des moteur et de l'alim des moteurs...
Je peux relier deux pastilles côtes-a-côtes avec juste de la soudure ?
EDIT : pas sûr que j'ai fini avant que les moteurs ne meurt...
RE EDIT : je confirme, un de mes moteurs ne tourne plus que dans un sens (vérifié en inversant la polarité des moteurs)
Cdt.
Re: [RESOLU] Carte prototype
Posté : jeu. 16 juil. 2015 20:32
par guillaume9344
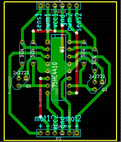
on à travaillé en parallèle:

- sn75hc4410.jpg (566.08 Kio) Vu 5633 fois
Y a plus de boulot.
Re: [RESOLU] Carte prototype
Posté : jeu. 16 juil. 2015 20:36
par guillaume9344
je propose ca aussi:

- Sans titre.jpg (132.59 Kio) Vu 5633 fois
Re: [RESOLU] Carte prototype
Posté : ven. 17 juil. 2015 00:30
par vague nerd
je propose ca aussi:
C'est chouette. Vous savez ou je peux faire faire ce genre de chose sur le net ?
Faudrait faire quelques modifications :
-Tous les pins à destination du pi en haut Non, j'ai mieux lu en rédigeant (pré-requis lecture déficient

) !
-Ajouter carrément la prise du pi en haut, et les pistes si possible.
Sinon, les pistes en rouge, c'est des fils à ajouter, ou des pistes séparées dans l'épaisseur de le la plaque ?
EDIT : pour une des deux inscriptions pour les moteurs, il faut invers +/- je pense...
Pour le schéma perma-proto, merci, mais c'est quand même bien le boxon avec les "portes non"... Non ?
EDIT : le transistor de droite est "à l'envers", non ?
Cdt.
Re: [RESOLU] Carte prototype
Posté : ven. 17 juil. 2015 07:02
par guillaume9344
C'est chouette. Vous savez ou je peux faire faire ce genre de chose sur le net ?
J utilise le logiciel kicad, aprés c est de l artisanat:
viewtopic.php?f=65&t=916
Sinon, les pistes en rouge, c'est des fils à ajouter, ou des pistes séparées dans l'épaisseur de le la plaque ?
c'est au choix,le circuit est conçut pour du bouble face ou remplacer la face du dessus par des straps
EDIT : pour une des deux inscriptions pour les moteurs, il faut invers +/- je pense...
Pour le schéma perma-proto, merci, mais c'est quand même bien le boxon avec les "portes non"... Non ?
EDIT : le transistor de droite est "à l'envers", non ?
non je pense pas:entrée1 sur 1A et entree1 inversée sur 2A, entréee2 sur 4A et entréee2 inversée sur 3A.
le transistor n 'est pas à l'envers , il a subit un 180° le collecteur est bien en bas .
Re: [RESOLU] Carte prototype
Posté : ven. 17 juil. 2015 09:52
par vague nerd
Oui, je me souvenais de ce post. Mais je me vois pas du tout faire ce genre de chose (bon, surtout le bain en fait) !
Merci de votre aide en tout cas.
Quelqu'un aurait un adresse web pour se faire fabrique une plaque ?